91porn



91porn公告

您当前位置:91porn - 91porn中心 - 91porn公告
91porn 关于经济责任审计招标公告
2023-02-21


91porn (以下简称“91porn ”)拟购买社会服务对所属企业法定代表人进行经济责任审计,本着公开、公正、公平的原则,现进行公开招标。

一、服务需求

91porn 拟对所属企业南通投资管理有限公司(以下简称“南通投资公司”)法定代表人任职期间的经济责任履行情况进行审计。

二、被审计企业基本情况

基本情况:南通投资公司为91porn 全资子公司,注册资本5亿元,南通投资公司有子公司两家南通科技创业投资管理有限公司及南通紫荆资本管理有限公司

经营范围:资本、资产、投资经营及产权管理;投融资咨询、服务。主营基金投资及股权投资业务。

财务指标:截至2022年9月,合并总资产17.87亿元,2022年1-9月合并营业总收入2066.02万元。

审计期间: 2009年1月-2023年1月。

三、审计业务要求

按中国注册会计师执业准则,参照《南通市国资委出资企业领导人员经济责任审计办法(试行)》(通国资发〔2010〕26号)、《南通市市级部门(单位)内部管理领导干部经济责任审计暂行办法》(通办发〔2012〕54号)、《南通市党政主要领导干部和国有企业领导人员经济责任审计规定》(通委发〔2013〕10号)和其他有关法律法规的要求开展审计工作,出具经济责任审计报告。审计内容主要包括:

1、企业财务收支的真实、合法和效益情况。

2、企业净资产变化及保值增值情况。

3、企业的重大经济决策的效益效果情况。

4、企业内部控制制度的建立和执行情况。

5、国有资产出资人履行经济管理和监督职责情况。

6、廉洁从业情况。

7、其他需要审计的事项。

四、投标单位资质要求

 1、投标人须为在中华人民共和国境内依法注册,能够独立承担民事责任,为江苏省综合评价AAA级及以上会计师事务所,具备有效的营业执照,并通过上年度年检合格;

2、投标人具有较强的服务能力,具有为大型国企、上市公司、知名企业服务的经历,在本地具有一定知名度,为国资委中介服务机构库中的成员单位;

3、投标人在近三年内(成立时间不足三年的,自成立之日起计算),未受过法律、行政及行业处罚,且不在处罚期内,并在承担审计业务中未出现重大审计质量问题和不良通报信息;

4、现场执业注册会计师人数不少于2名;

5、本业务不接受联合体投标,不允许将项目分包或转包;

6、本业务采取公开招标、资质后审方式。

五、投标相应文件

    投标人须提交报价函、投标相应文件。

(一)报价函(附件1)

本标的最高限价人民币10.93万元,包含完成经济责任审计服务的劳务、保险、利润、税金、交通、食宿等一切费用、各种税费及政策性文件规定及合同包含的所有风险、责任等各项应有费用。

(二)投标相应文件

   1、文件组成:

1)投标人营业执照及江苏省综合评价AAA级以上资质证书复印件(加盖单位红色公章);(2)法定代表人(负责人)授权委托书(如有授权,附件2);(3)投标人的法定代表人(负责人)及代理人的身份证复印件(如有授权);(4)投标人情况表(附件3);(5)投标人最近期年度审计报告;(6)投标人2020年至今承办市国资委出资企业及其他大型企业类似项目的清单及合同复印件;(7)服务方案:包含但不限于计划安排、服务团队人员配备(配备人员证书和行业从业年限)、团队业绩经验、质量保证措施等详细说明;(8)评分细则中涉及的其他相关证明材料。

2、文件要求:

1)数量:为一本正本,二本副本,需装订成册;

2)文件须由投标人的法定代表人(负责人)或其授权代表签章,以上文件资料必须加盖投标人单位公章;

3)文件须装袋密封,封口处须加盖公章,封面应注明单位名称等。

六、评标方法

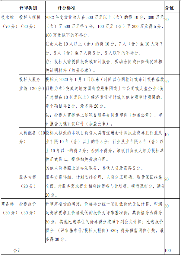
本项目采用综合评标法,由91porn 评标小组对各投标人技术标和商务标进行综合评审和评分。评分采用百分制,按总得分(技术标得分与商务标得分之和)从高到低的顺序确定排名次序,总得分排名第一的投标人为中标人;如遇两家投标人总得分排名并列第一时,则商务标得分高的投标人为中标人;如商务标得分一致,则通过抽签方式确定中标人。技术标最终得分为所有评委评分的算术平均值,评分值均保留至小数点后两位。

 具体评分标准如下:



七、标书送达

请各投标人将投标材料(须密封,封口加盖公章)于2023年2月2717:00前递交至91porn 法务部(南通市工农路486号君庭假日酒店7楼711,投标联系人:缪先生 85517519 ,项目联系人:周女士81501349),逾期送(寄)达的或不符合规定的投标文件视作废标。标书邮寄的以邮戳时间为准。

八、时间要求

自中标通知发出后30个工作日内,出具经济责任审计征求意见稿。待与委托人及被审计单位交换意见后,出具正式经济责任审计报告。

九、其他事项

91porn 享有对本公告及未尽事宜的最终解释权。


/uploads/file/20230221/20230221012327_27133.docx

                                 91porn  

2023年2月20日